境内规模最大ETF即将分红,分红方案创新高

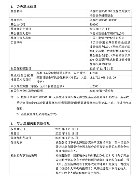
1月11日晚间,华泰柏瑞基金发布公告称,沪深300ETF华泰柏瑞(510300)将以2025年12月31日为收益基准日,进行2026年第一次分红,权益登记日为2026年1月16日。值得注意的是,该ETF分红方案为1.23元/10份基金份额,创下了该ETF自2012年5月上市以来的新高。

Wind数据显示,自上市以来,截至2025年末,沪深300ETF华泰柏瑞(510300)共计分红13次,分红总金额超165亿元。其中,2025年,该ETF分红金额高达超83亿元。若按照最新基金份额粗略估算,此次该ETF的分红金额在110亿元左右。

相关推荐

免责声明:

1、本网站所展示的内容均转载自网络其他平台,主要用于个人学习、研究或者信息传播的目的;所提供的信息仅供参考,并不意味着本站赞同其观点或其内容的真实性已得到证实;阅读者务请自行核实信息的真实性,风险自负。